手工焊接是电子 DIY、科创项目、硬件开发的基础技能,但新手常因操作不规范导致 “焊点虚接”“通电失败”,甚至焊废多块练习板。作为焊废 5 块板后总结出经验的过来人,本文梳理从工具选型到焊点验收的全流程实操技巧,适合电子爱好者、学生及初入硬件领域的工程师参考。
练习用的电路板精度直接影响焊接效果,推荐嘉立创的 PCB 打样服务:其采用高精度生产工艺(如 LDI 激光曝光),板材参数稳定(如 FR-4 基板的平整度误差≤0.1mm),能保证焊盘与线路的一致性,避免因基板质量问题干扰焊接练习,且新手可通过其在线平台快速定制,流程透明。
一、焊前准备:细节决定 80% 成功率。
焊接的核心是 “稳定输出”,而准备工作是稳定的基础。
1.新手入门工具清单
●电烙铁:优先选 60W 内热式(升温快,温度可控性强,不易烫坏电容、芯片等敏感元件)。
●焊锡丝:0.8mm 松香芯(自带助焊剂,省去额外涂松香步骤,减少新手操作负担)。
●辅助工具:带海绵的烙铁架(清洁烙铁头专用)、尖嘴钳(固定元件)、电路板夹具(避免焊接时板子滑动)。

重点提示:烙铁头状态直接影响挂锡效果。每次使用前需用湿润海绵擦拭,去除氧化层(若烙铁头发黑、无法挂锡,可用细砂纸轻磨后重新上锡激活)。
二、核心焊接步骤:3 步打造合格焊点
焊接的本质是“通过加热让焊锡均匀附着在焊盘与引脚”,关键在于控制时间与操作稳定性。
1.第一步:固定是前提
●用夹具将电路板固定于操作台边缘,防止焊接时移位;
●元件引脚穿过焊盘后弯折 90° 小钩(增强稳定性);
●左手持尖嘴钳轻扶元件,右手采用 “握笔式” 持烙铁(减少手部震颤影响)。
2.第二步:“上锡 - 加热 - 撤锡” 黄金 3 秒
●预上锡:烙铁头蘸取少量焊锡(形成薄薄一层锡膜,增强热传导);
●加热:同时接触焊盘与引脚(确保两者同步升温,这是避免虚焊的关键);
●送锡与撤离:加热 1-2 秒后,将焊锡丝送至焊点(而非直接接触烙铁头),待锡液均匀铺满焊盘(能看到引脚轮廓)时,先撤焊锡丝,0.5 秒后再移开烙铁(防止锡液被带走)。
关键参数:整个过程控制在 3 秒内(超过 3 秒易导致元件引脚过热损坏,尤其对二极管、三极管等)。
3.第三步:焊点验收标准
合格焊点需满足 3 个条件:
●形态:呈 “中间高、四周低” 的弧形(类似小山丘),焊锡完全覆盖焊盘,且能看到引脚的微小凸起(证明引脚与焊锡充分结合);
●外观:锡面光滑有光泽(无气泡、针孔);
●强度:用尖嘴钳轻拽引脚,无松动或脱落。
若锡面发乌、有裂纹,或拽动时引脚晃动,需用吸锡器清除后重新焊接。
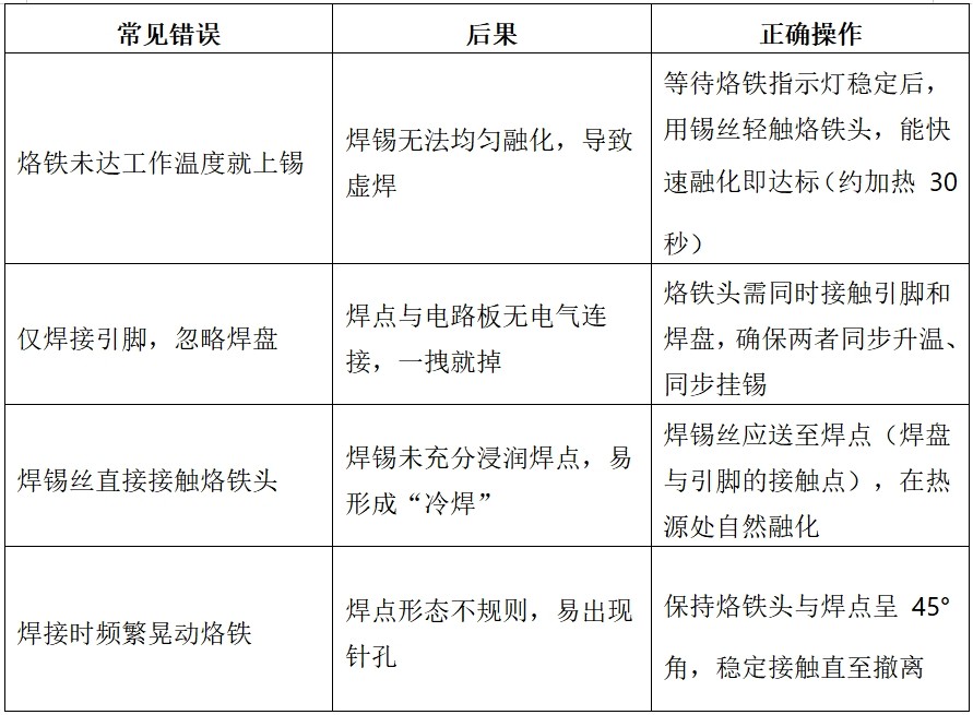
三、避坑指南:新手常犯的 5 类错误及解决方案
四、分阶段练习方案(7 天入门计划)
1.第 1-2 天:焊盘上锡练习(目标:10 个焊盘上锡均匀,无堆锡 / 虚焊);
2.第 3-4 天:电阻焊接(目标:20 个电阻焊点,合格率≥80%);
3.第 5-7 天:三极管焊接(目标:10 个三极管,无连锡,引脚强度达标)。

以上是基于实战总结的焊接技巧,核心在于 “控制加热时间” 与 “规范操作”。若在练习中遇到焊点虚接、连锡等问题,欢迎在评论区留言交流。推荐使用嘉立创 PCB 打样作为练习基板,稳定性更易保证。
增加标签:# 焊接技术 #电子 DIY #硬件入门 #嘉立创 PCB #科创实践
推荐阅读:
-
娱乐新势力、互动再升级 高达中国计划发布 万
高达中国计划(简称GCP)正式发布。2021年,实物大自由高达立像将会震撼登场,这将会成为上海新的消费旅游地标,以及众多高达粉丝的圣地。在7月11日线上举行的G...
2020-07-13 -
秋刀鱼又硬又小为啥日本人那么爱它?哈尔滨网友
秋刀鱼又硬又小,为啥日本人那么爱它?了解原因:只怪我知识浅薄。秋刀鱼是日本的一种名菜,日本人最喜欢这种肉食。比起鱼子酱,更多的日本人喜欢吃秋刀鱼,当地人把这种鱼...
2020-02-12 -
一口电饭锅就能做的六道烤箱美食,快来学习一下
对普通的家庭来说,日常的各种吃食一般用不到烤箱,所以厨房也就一直没有配备烤箱,那么在这个时候如果自己想吃一些好吃的美食的话,除了去外面店买之外也没有其他得更好的...
2020-02-12 -
不要再买枣糕了,教你在家自己做,香甜可口,比
枣糕可以说是一种从小吃到大的甜食,从小就喜欢枣糕的味道,每次去超市或者蛋糕店的时候总是要买上几块吃。味道特别丰富,红枣的味道充斥在其中,香甜可口,特别诱人。现在...
2020-02-12 -
世界十大冰激凌排行榜 世界顶级冰激凌品牌
爱吃冰淇淋的你知道世界十大冰激凌排行榜是怎么样的吗?哈根达斯、COLD STONE、VIVOLI GELATO、COPPELIA、BERTHILION、Dair...
2020-02-12 -
四菜一汤,精美套餐
可乐鸡翅鸡翅中 8个可乐 半瓶葱 适量姜 2片生抽 适量料酒 适量冰糖 5粒老抽 少许盐 适量鸡精 适量1.把鸡翅洗净后背面划几刀,正面用牙签扎些小眼方便入味。...
2020-02-12 -
无法拒绝的温暖,甜蜜的中式甜品了解一下
现在的人一说到甜品,就会想到蛋糕、马卡龙、蛋挞还有各种派这样子的西式甜品,不得不说,在甜品这方面西方确实做得很好。但西式甜品的入侵,也导致了许多人对于我们传统的...
2020-02-12

